Table of Contents

Logbook

Weekly Report

1st Week Report

In the first week the team members were defined and team building activities were performed to allow a better knowledge of each others in order to improve our teamwork.

The definition of our team's vision, mission and values among with our own team rules were set.

The discussion of all project proposals available and the submission of our top 3 picks took place.

Later in the week, we received the confirmation that the Solar Dehydrator would be the project that we would be working on.

2nd Week Report

This week we have had an introduction to most classes, such us Marketing and Communication, Project Management and Intercultural Communication, and second lessons of other classes such us Português and Sustainable Energy Systems.

During Sustainability Energy Systems class we have learned about sustainable and green engineering and the 12 principles related to it and after the explanation we talked about how to apply the principles to the project group and whether it is applicable.

On Thursday morning we had our first project meeting with our Project supervisors, in which we talked about our specific requirements and clarifying the next tasks to do for the next meeting.

3rd Week Report

This third week, on Wednesday, we continued the presentations about our home country. The other two classes we had this day were moved to another day.

On Thursday we had our 2nd meeting with the supervisors and we discussed some issue about our project such as who is our target and the fact that we have to sell an idea not a product. We also learned the Value Proposition-Elevator pitch idea which is a very useful tool to sell anything.

Finally, on Friday, we had in communication class 2 representatives from each team do a brief (2 minutes) presentation about the project. After that we discusses the performers' strengths and weaknesses. We watched a video on how to do a presentation like a professional and the tricks it includes. During Sustainability Energy Systems class we were taught more about different models of the three pillars of sustainability, as well as 12 other principles of sustainable engineering. We also started to work on the Black Box Diagram.

4th Week Report

On Monday we presented our black box and our first designing ideas during the communication class. This day, we also had our first Technology Crash Course. It was a short introduction to open sources and electricity. The last class of this day was project management where we received some feedback about our backlog.

Tuesday in the morning, we had a workshop about design thinking. We have finished the day with an internal meeting. We shared and explained everything that we did in the last two weeks. We also did a feedback moment. We decided to do an internal meeting like this every Tuesday and start our sprint on Thursday.

Wednesday, we learned about the Microsoft planner-tool during the management class. Now, we are organizing our backlog with this tool.

For the 3rd meeting, we uploaded all our research work on the wiki and chose a target group. We will focus on the individual consumer and maybe later we can expand our scale and sell our dehydrator to urban farmers.

For Friday we had to present our logo and brand name during communication class. W

5th Week Report

We kept on working our project’s main problems such as condensation, angles, optimal temperature and air flow. Furthermore we created and presented our leaflet in front of the class and discussed the concerns about it.Moreover we created our first cardboard structural design.After all,We presented our brand name and logo in front of the supervisors,they shared their concerns about it so we have problems to solve.

6th Week Report

During the 6th week we have had to change our Brand name SunDry, and our Product name, Vego. On the one hand in order to not classify our product as for a Vegan or as a Vegetarian consumer or market. On the other hand, we had to change our brand name because there are already other brands with the same name.

On Portuguese class, we did a Porto Tour Activity with the teacher during the hole day. After this activity we did a Team Meeting in order to discuss about the list of materials we should and we should not use for out project.

During the Technology crush course we have learned and practiced about building circuits and programming with Arduino and the different modules it has.

At Sustainability Energy systems class, the professor have showed us a presentation about the Tibāes Monastery, an ISEP cultural activity that will be next Saturday, 6th of April.

On Wednesday morning, during Communication class, we did the Interim presentation, on which every team member have talked about a minute about a different part of the Report.

7th Week Report

During this week, we concluded our work on brand & product names and develop their respective logos.

Since later in the week we had to upload our interim report version the main focus of the group was to complete the necessaries chapters of Project Management, Marketing, Eco-efficiency Measures for Sustainability, Ethical and Deontological Concerns.

Midweek we made a brief presentation, as a preview, about the interim report in order to receive feedback from the Communication teacher on what areas should we work on for the Interim Presentation that will happen next week. To conclude, just mention that there was progress made in order to improve the Leaflet and design of the product suffered meaningful developments.

8th Week Report

During this week the final touches to the big interim presentation has been done. While finalizing the interim presentation, the team also gave high priority to update and improve the whole wikipedia site. However after the interim presentation it turned out that it was for nothing because the teachers only had a copy of the interim report of the date of the deadline. This has been a big learning experience for the group because not everything was or could be done in time before the deadline.

After the interim presentation and feedback on thursday the 11th of April, the team knew what to do and will start to improve the wikipedia and the work ethics related to that.

9th Week Report

During this week, we updated the wiki to correct grammar errors, as well as add and change content.

We also visited ISEP’s storage room for all kind of equipment and found some wood and computer parts we can reuse.

We also updated and showcased the leaflet and we finished selecting the final materials for our prototype.

10th Week Report

We bought the components of the solar dehydrator.

We built the electronics of the temperature and the humidity sensor.

11th Week Report

For classes, we had project management where the teacher told us how to improve this part of the report and we had the first half of the English presentations in Portuguese class about famous Portuguese people.

We also obtained the main materials for the prototype (transparent PVC, wood glue, fiber mesh, wood), and some other parts for the components (cables).

12th Week Report

This week, in terms of classes, we had the Portuguese written test, as well as the continuation of the oral presentations.

We also went for the first time in the workshop and started working on the prototype. Hours are 10h-12h in the morning and 14h-16h in the afternoon.

13th Week Report

This week, we finished writing the functional tests and results for the software part. Everything was working properly.

We also had communication, where the teacher gave us explanations for the poster and manual and feedback on our first draft of the poster. We had project management, where we saw with the teacher how our project was going in terms of project management.

We continued the work on the building of the prototype.

14th Week Report

This week, we finished building the prototype and we also finished the deliverables, that is to say, poster, manual, paper, video, final report, final presentation.

All of this was finalized with the feedback from the supervisors and teachers.

15th Week Report

This last week, on Monday, we finalized some work on the electronics of the prototype.

On Tuesday, we trained for the final presentation, and on Wednesday we had the final presentation and individual assessments.

Meetings

1st Meeting (2019-02-21)

Agenda:

  1. Presentation
  2. Modus operandi
  3. Project proposals
  4. Electronic Logbook

Minute:

During this meeting, all the project proposals were introduced to the members of the EPS's programme and it was allowed the clarification of any existing doubts about the proposals and also relating the different subjects of the programme in order to each team to have the most information possible to choose the most suitable proposal as a group.

2nd Meeting (2019-02-28)

Chairman: Pascal Krommendijk

Secretaries: Marie Keppens, Ignacio Roger Vallés

Agenda:

  1. Clarification of the project requirements
  2. Presentation of the existing questions related to the prototype
  3. Enlightenment about the deadline requirements
  4. Availability to answer any questions from the supervisors (if applicable)

Questions:

Topic 1.

Topic 2.

Topic 3.

Deadlines

Attachments:

presentation_28_02.pdf

questions_presentation_28_02.pdf

Minute:

Clarification of technical doubts regarding the product. Reference to the steps necessary for the development of the project.

3rd Meeting (2019-03-07)

Chairman: João Pereira

Secretary: Pascal Krommendijk

Agenda:

  1. Marketing plan
  2. Project management
  3. State of Art
  4. Questions related to the Project
Questions:
  1. There is any place at ISEP where we can get reusable wood & other materials?
  2. Enlightenment about next deadline tasks
Attachments:

Topic 1 : communication_task.pdf

Topic 2: list_of_tasks_.pdf ; backlog_unfinished_.xlsx

Topic 3: initial_research_about_the_project.pdf

Directives: summary_of_directives.pdf

Minute:

Presentation of all the different steps for the development of the project. Encouraged to rethink the communication plan. Informed regarding the places where we could get reusable wood & other materials.

4th Meeting (2019-03-14)

Chairman: Ignacio Roger

Agenda:

  1. Marketing Plan
  2. Design
  3. State of Art
  4. Sponge Experiment
  5. Question from the supervisors

Questions:

Attachments:

Topic 4: sponge_experiment.xlsx

Minute:

Showcase of the different options for the design of the solar dehydrator as well as the new marketing plan that lead to positive reviews. Presentation of the results of the sponge experiment and respective conclusion. }

5th Meeting (2019-03-21)

Chairman: Dániel Szabó

Agenda:

  1. SolidWorks Model
  2. Cardboard Model
  3. Logo
  4. Availability to answer any questions from the supervisors (if applicable)

Attachments:

sundry.png

brand_name_real_1_.png

design.docx

solar_dehydrator.zip

Minute:

Suggestion to change both brand and product names due to market segmentation with the word Vego and meaning in English of Sundry. Recommendation to improve the top part of the solar dehydrator in order to allow the wind to escape from both sides.

6th Meeting (2019-03-28)

Chairman: Dániel Szabó

Agenda:

  1. Schematics
  2. List of components

Minute:

Suggestions to change the battery voltage to 12 volts and add information into the wiki.

7th Meeting (2019-04-04)

Chairman: Elisa Gillet

Agenda:

  1. Design
  2. Brand and product names
  3. Materials for construction
  4. Interim Presentation

Questions:

Minute:

Compliments on the product name and some criticism on the brand name. Relate to the materials topic it was agreed to discuss it in more detailed with the supervisor Abel somewhat during next week. It was told that the interim presentation will last ten minutes.

8th Meeting (2019-04-24)

Chairman: Marie Keppens

Agenda:

  1. List of materials
    1. Design
    2. Electronics

Questions:

  1. Can we schedule a date for visiting room(s) at ISEP where we can reuse the materials for our prototype now or we have to send a email with the subject?
  2. How should we talk about ourselves in the report?

Attachments:

list_of_materials_update.xlsx

9th Meeting (2019-05-02)

Chairman: Pascal Krommendijk

Agenda:

  1. Leaflet
  2. Materials
  3. Paper

Questions:

Attachments:

leaflet_dryfoo_.pdf

10th Meeting (2019-05-16)

Chairman: João Pereira

Agenda:

  1. Paper
  2. Components/Materials
  3. Construction

Questions:

About the paper:

About the Construction:

Attachments:

paper.docx (not in proper word paper format)

11th Meeting (2019-05-23)

Chairman: Pascal Krommendijk

Agenda:

  1. Paper
  2. Components/Materials
  3. Construction

Questions:

About the paper:

About the Components/Materials:

About the Construction:

12th Meeting (2019-05-30)

Chairman: Marie Keppens

Agenda:

  1. Electronics (shematics & PCB)
  2. Software (show video)
  3. Construction

Questions:

About Electronics:

About PCB:

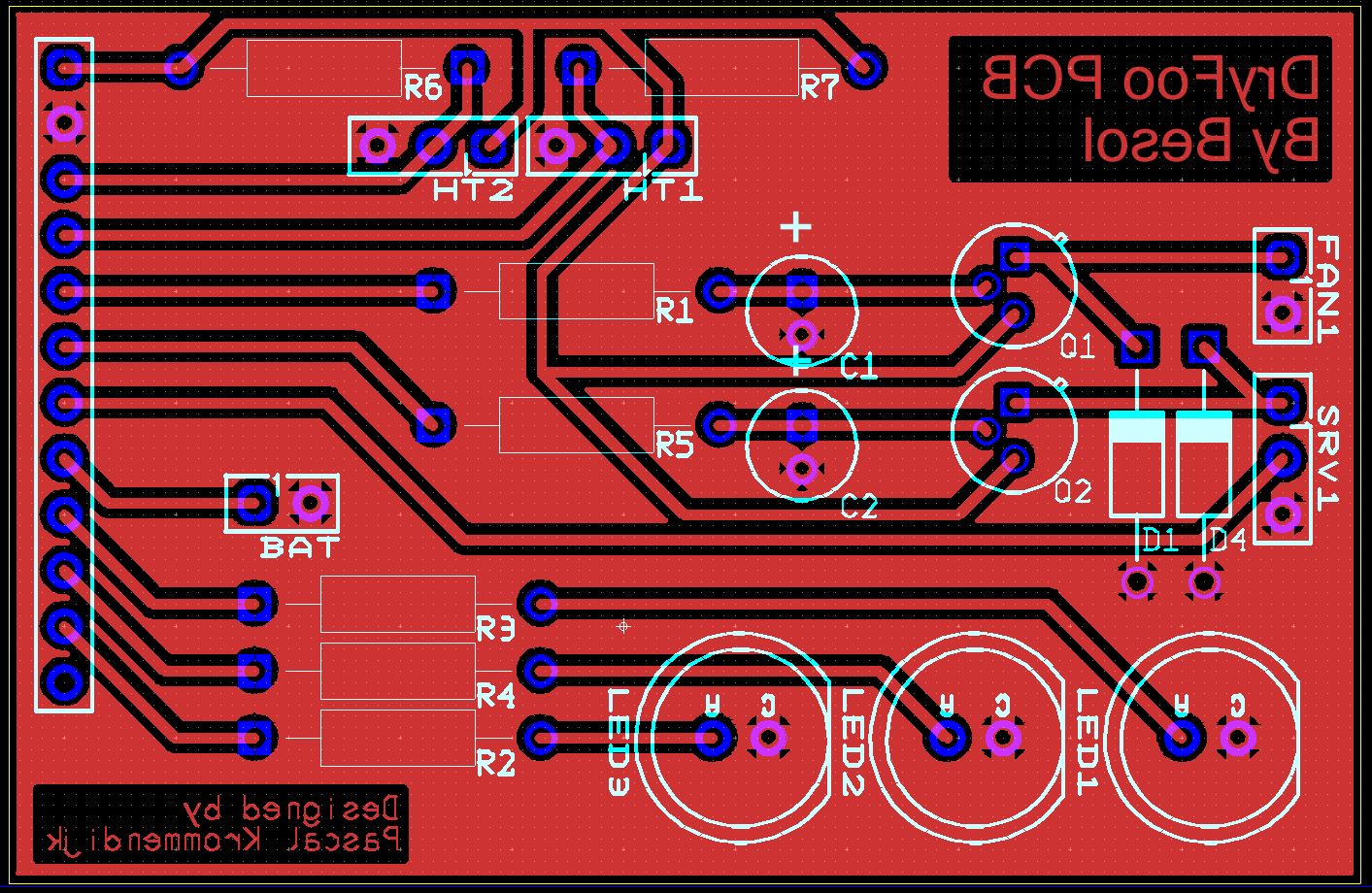
PCB Info:

Dimensions62 mm x 40 mm
Trace Width0.50 mm
Trace Clearance0.45 mm
Holes Clearance0.25 mm (“)

(”) so small because of the ground plane connections in between the headers

About deliverables:

Attachments:

13th Meeting (2019-06-06)

Chairman: Ignacio Roger

Agenda:

  1. Electronics (PCB & Voltage Booster)
  2. Construction (Update)
  3. Paper

Questions:

About Electronics:

About Paper:

Attachments:

14th Meeting (2019-06-13)

Chairman: Elisa Gillet

Agenda:

  1. Paper
  2. Poster
  3. Manual
  4. Air flow scheme
  5. Electronics
  6. Prototype

Questions:

Attachments: